SKIL2 Poutrel

SKIL2 Poutrel

UML Figma

Analysis of Poutrel

For this project, we had to create an implementation plan for Poutrel. Poutrel is a fake company that is specialized in yoga, pilates and personal coaching.

SKIL2

At Thomas More, we have a subject called Skills Integration Lab. This subject is focused on combining all skills learned in courses and applying them to realistic projects.

In the second year of SKIL, we are not working for real clients just yet. Instead, we are working for fake companies that are created by our teachers. This is done to give us the opportunity to practice our skills without the pressure of working for a real client.

Gathering info

The first step was to gather information about what the client exactly wants. We started with a meeting with our client to discuss their needs and expectations.

From this we could compose a list of requirements and features that the website should have.

UML

After gathering all the information, we started with creating UML diagrams to visualize the structure of the website. We created an ERD and a use case diagram.

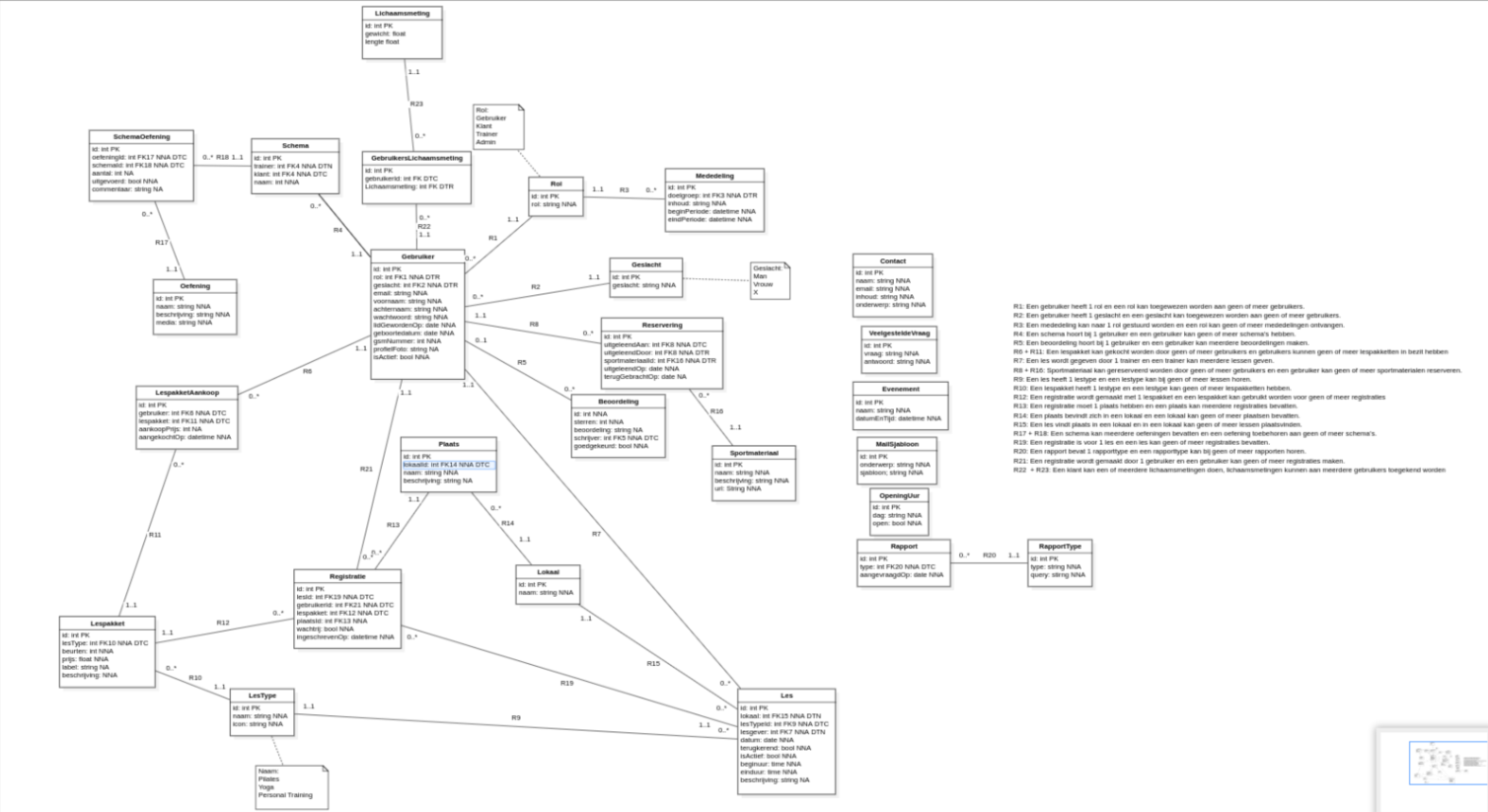
ERD (Entity Relationship Diagram)

The ERD shows the structure of the database and the relationships between the different tables. This helps us visualize and understand how the data is organized and how the different tables relate to each other. This will later on help the developers to understand the database structure and how to implement it in the website.

Entity Relationship Diagram

UCD (Use Case Diagram)

The use case diagram shows the different use cases of the website and the relationships between them. Below you can see a part of the use case diagram.

Use Case Diagram

Use case descriptions

To understand how the user should interact with the system, we created use case descriptions for each use case in the use case diagram. Below we can see an example of a use case description. This one is applicable for clients.

Use Case Description

Figma

After creating the UML diagrams, we started with creating the design of the website in Figma. We created a wireframe of the website and a mockup of the website.

The pages in Figma are coherent to the use case descriptions we created earlier.

Via this way we can provide a clear overview of all the functionalities of the website. We can also easily show the client what the website will look like and how it will work so the client can confirm if it meets their expectations.

Figma design

Contribution

Together with my team, we have successfully created an implementation plan for Poutrel.

UCD

I’ve helped creating the Use case diagram and use case descriptions.

ERD

I’ve laid the foundation for the ERD, and helped with the relations between the different tables. Finally I’ve double checked the ERD to make sure it was correct.

Figma

I’ve laid the base layer for the Figma designs, and helped with the overall design of the website. I’ve made most of the pages for the client role.

Conclusion

I’m satisfied of the end result. The group dynamic was nice, maybe not always the best, but we managed to create a solid implementation plan for Poutrel.

I’ve been able to show and improve my skills in UML and Figma.

ennl